歡迎來到浙江優創材料科技股份有限公司官網!
中文版
|
English
|
OA系統
本站首頁
關于優創
新聞資訊
產品中心
研發與創新
人力資源
企業文化
銷售網絡
在線定購
聯系我們
公司簡介
發展歷程
組織機構
企業展示
公司新聞
行業新聞
領導關懷
媒體聚焦
醫藥中間體
紫外線吸收劑及光引發劑
香精香料
聚氨酯新材料
開發與生產
質量控制與保證
健康/安全與環境
人才理念
招聘信息
毛遂自薦
文化理念
企業榮譽
員工風采
新聞資訊
/NEWS
公司新聞
行業新聞
領導關懷
媒體聚焦
新聞資訊
您的位置:首頁 > 新聞資訊
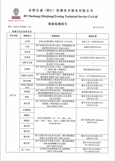
浙江優創材料科技股份有限公司土壤、地下水自行監測
發布時間:2023-09-12
[ 關閉此頁 ]
聯系我們
電話: 0575-84817945 84815521
傳真: 0575-84815521 84817949
聯系人: 陳經理 魏經理
地址: 浙江紹興濱海工業區北三支路
郵箱:
lhfc@lhfc.sina.net
產品中心
醫藥中間體
紫外線吸收劑及光引發劑
香精香料
聚氨酯新材料
新聞資訊
公司新聞
行業新聞
領導關懷
媒體聚焦
浙江優創材料科技股份有限公司
?版權所有(C)2018 ?【
內部OA系統
】??
管理員入口
?網絡支持?
中國化工網
?
全球化工網
?
生意寶
?
著作權聲明
浙ICP備2020044237號-1